[ad_1]

We not too long ago revealed Suzuki’s preliminary designs for a low-slung tilting three-wheeler powered by a scooter engine and that includes a car-style “using” place. Now one other patent utility associated to the identical mission has been revealed that offers us a take a look at its uncommon leaning entrance suspension system.
As defined in our first story, the concept is to create a low-cost automobile that makes use of scooter elements and a easy, tubular chassis to kind a reasonable metropolis runabout. Like three-wheeled scooters like Piaggio’s MP3 and Yamaha’s Niken, it targets prospects who aren’t able to make the leap to a two-wheeler and wish extra built-in stability, however in contrast to these rivals, the Suzuki thought is an extended machine with a a lot decrease middle of gravity. That makes it even much less prone to fall over—basically, it could’t—and implies that whereas it’s almost as slender as a motorcycle and leans by corners, it will have a extra carlike posture for the person.

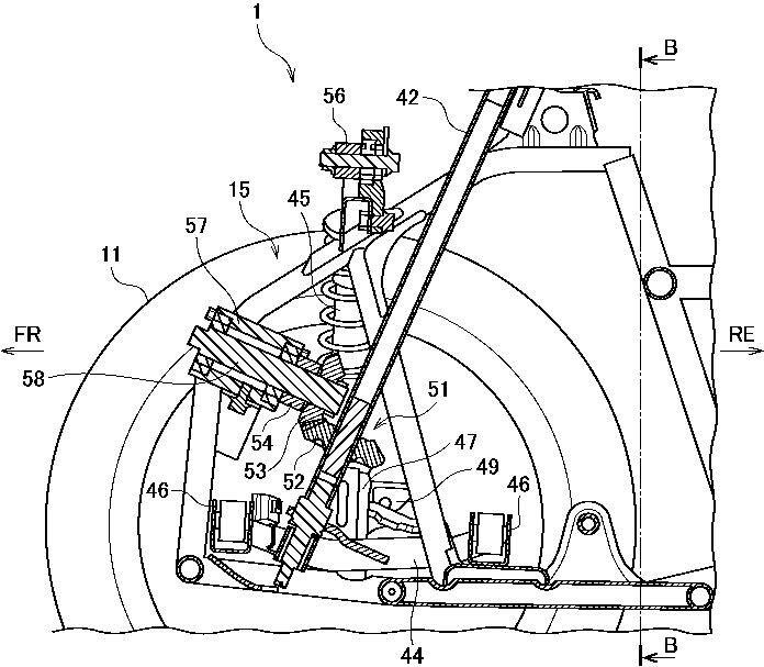
What wasn’t proven within the authentic patent was how the entrance suspension and tilting mechanism labored. The brand new patent utility fills in these blanks, and exhibits Suzuki is pursuing a distinct thought to its rivals. Most notably, the entrance wheels don’t lean into corners in concord with the remainder of the bike. As an alternative, throughout corners the tops of the entrance wheels tilt towards one another, broadening the machine’s stance for much more stability and including a healthy dose of adverse camber to the entrance wheels within the course of.

The machine additionally places the rider in direct management of the lean angle, because the tilting mechanism is straight related to the steering. The extra steering enter you add, the higher the lean angle, and as you straighten up, the trike returns to an upright stance.
It’s achieved utilizing a entrance suspension system that places every entrance wheel on the finish of a wishbone-shaped swing axle, with a coilover strut for every wheel to supply springing and damping. The highest of every strut is related to a rocking bar mounted on a central pivot. This rocking bar is related to the steering by way of a lever and a vertical linkage. While you flip the bars (proven on this new patent extra like a yoke-style controller than a bike’s handlebar) to the left, the linkage tilts the rocking higher bar to the best, elevating the higher shock mount on the within wheel and reducing the skin one, so the trike adopts a lean. As a result of geometry of the setup, the mechanism will increase the adverse camber of the wheels on the identical time. Importantly, all the system is mechanical, with no digital or energetic components, so value is saved to a minimal.

Though not illustrated within the patent, there’s additionally a steering linkage between the entrance wheels, connecting them to the shaft from the handlebars. The patent doesn’t make it clear how the three-wheeler will handle tight corners at low speeds, if you want extra steering lock and fewer lean angle, however with two patents already revealed, extra might be on the best way to cowl different elements of the machine.
The general lean angle is restricted, each by the linkage between the suspension struts and by added outrigger wheels on the rear of the bike. Because the bike isn’t in a position to fall over by itself, the outriggers are supposed to be an anti-rollover security mechanism in case you are taking a nook too quick and the within entrance wheel lifts.
The remainder of the machine is far as seen within the earlier patent, together with a scooter engine and CVT transmission, all as a part of the swingarm. Nevertheless, there are adjustments. As talked about, the bars have been swapped for a yoke, and the unique chassis, which gained rigidity from triangulating bars both aspect of the rider, leaving a bath to sit down inside, has been modified to a extra motorcycle-like design. Now there’s a raised part between the rider’s legs, supporting the seat and including chassis rigidity, as an alternative of the aspect sections. The rollover bar of the sooner iteration can be gone, changed by the outriggers as rollover prevention somewhat than safety, and the rear body part appears to be like prefer it comes from the scooter that the engine and transmission are borrowed from.
Will this machine ever attain manufacturing? That call remains to be prone to be a good distance from being made, however it’s clear Suzuki’s engineers are devoting time and sources to this concept, displaying it’s beneath severe consideration.
[ad_2]